3.7V 4000mAh Lithium Ion Battery Design Solution of Handheld Surveying Instrument
Jun 25, 2019 Pageview:3787
Foreword: as the rapid development of handheld device. This kind of product has more and more functions. So does its consumption. At the same time, the battery capacity will be larger, too. Safety issue becomes one of the biggest problems of lithium ion battery with high capacity. Large Electronics designs targeted solution in accordance with international safety standards and has customized lithium ion battery scheme with dual protection targeted different safety standards. For example, schemes of duel protection IC+MOS+FUSE or protection IC+MOS+PTC/BREAK conform to international safety standards of UL, CE, TUE, PSE, CB, GB, etc. Handheld surveying instrument takes safety as the first rule and has following performances: 1. arbitrary shape; 2.high energy density; 3.duel protection and good safety performance; 4. thin and light; 5. sufficient supply.
Design requirements:
A. Requirements of battery design:
Based on product specification and customers’ requirements, design battery pack of handheld device to assort with host machine and integrate high capacity battery and duel protective performance into the solution.
B. Battery design solution of handheld surveying instrument:
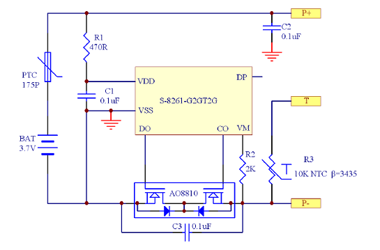
1)Guard plate (PCM): it is protective circuit of rechargeable lithium ion battery pack with high capacity. Because of the chemical characteristics of lithium ion battery, it needs protective function of i overcharging, over-discharging, short circuit, overcurrent, over temperature, etc. so as to avoid combustion, explosion, etc.
2)Protection IC: it is the chip has main protective function in the design scheme. The chip monitors the cell on the functions of overcharging, over-discharging, overcurrent, short circuit, etc. at any time, which helps the battery works under safe, stable and efficient circumstance.
3)Overcurrent protection (PTC): it is designed for secondary protective function. Restorable PTC fuse has dual functions of overcurrent protection and self-recovery. PTC of the product can prevent high-temperature discharging and unsafe large current.
4)Lithium ion battery: polymer 705056P lithium ion battery
5)MOSFET: it works as the switch in protective circuit.
6)Capsulation of battery pack: plastic case with sound wave capsulation
Schematic diagram of the design

Product pictures

Leave Message
Hottest Categories
- Hottest Industry News
- Latest Industry News
- Recommended For You











