11.1V 6600mAh Battery Design Scheme of Portable B Supersonic Diagnostic Set
APR 10, 2020 Pageview:13927
Foreword: (keyword: 18650 lithium ion battery, battery of B supersonic diagnostic set) as the development of medical technology and human substantial living standard, medical devices tend to be portable and products are widely used at home in medical industry. Differ from the unmovable traditional desktop with AC power supply, new B supersonic diagnostic set has advantages of light weight, portability and multifunction. The product is charged by lithium ion battery pack with high performance so as to make sure that it has continuous, efficient and stable operation.
1) Battery design scheme requirements of portable B supersonic diagnostic set:
Portable B supersonic diagnostic set is convenient for medical personnel working both indoor and outdoor. Continuous, efficient and stable power source becomes the assurance for medical devices to operate normally. The scheme adopts battery with advanced performance so as to make the battery pack have functions of high specific energy, light weight, small size, long cycle life, high safety performance and high consistency. As for battery management scheme, it adopts intelligent SBS battery management system, which can manage the safety and capacity of the battery availably.
2) Battery design scheme of portable B supersonic diagnostic set:
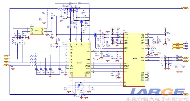
Guard plate (PCM): it is protective circuit of rechargeable lithium ion battery pack. Because of the chemical characteristics of lithium ion battery, it needs protective function of intelligent capacity calculation, overcharging, over-discharging, short circuit, overcurrent, etc. so as to avoid combustion, explosion, etc.
Protection IC: it is the chip has main protective function in the design scheme. The chip monitors the cell on the functions of overcharging, over-discharging, overcurrent, short circuit, etc. at any time, which helps the battery works under safe, stable and efficient circumstance.
18650 lithium ion battery: 18650 Li-ion cell (BAK)
MOSFET: it works as the switch in protective circuit to make sure that the voltages of two ends won’t be up and down, so that the voltage will be stable.
Capacity controlling chip (BQ2085): it is a full-function capacity survey meter with ADC of voltage and temperature, and ADC of current measurement and charging sensor. This survey meter has a microprocessor to work on capacity measurement, including massage of remaining state of capacity. BQ2085 chip can also display run time to empty. The host machine can search for these information at any time and send them to the customer. It is very convenient for user to control battery capacity by using capacity survey meter.
The capsulation of battery pack: plastic case
3) Schematic diagram of design solution of portable B supersonic diagnostic set:

4) Product pictures of portable B supersonic diagnostic set:

Leave Message
Hottest Categories
- Hottest Industry News
- Latest Industry News
- Recommended For You











