14.8V 8800mAh Intelligent Battery Design Solution of Track Detector
Jun 25, 2019 Pageview:3865
Foreword: (keyword: 18650 lithium ion battery, intelligent battery) as the rapid development of lithium ion battery recently, many portable products estimate the remaining capacity by voltage measured value, but the relationship of voltage and remaining capacity will change with temperature and aging state. Therefore, the error rate of this method may be up to 50%. As the product requirement being more and more severe, the battery design needs more accurate solution. Measure the charging or consuming capacity by intelligent capacity survey meter IC, and then it can provide more precise capacity measurement in wide power supply application.
一、Intelligent battery design requirements of detector:
Based on the customer’s requirements and specifications, design intelligent battery pack equipped with host machine and integrate intelligent voltmeter with communication protocol (SBS communication protocol) and battery protective functions into the solution, so that the battery pack can share information with host machine and realize reliable, efficient and safe battery management scheme.
The concrete design parameters are as follow:
1)Battery pack requirements: adopt imported Sanyo battery pack (18650-4S4P/8.8Ah/14.8V).
2)Structure design requirements: exquisite appearance; the whole battery meets the requirements of waterproof and shock resistance. The appearance design adopts upscale aluminum housing +special waterproof plug.
3)Circuit design requirements: accurate capacity management + precise LED capacity display. Adopt SBS intelligent battery management design scheme and control the remaining capacity effectively, because precise LED capacity display can show the remaining capacity on percentage by LED to customer, which is very efficient and intuitive.
二、Intelligent battery design solution of detector
1)Aluminum housing and aluminum holder: based on customer’s requirements of aluminum housing, it meets the requirements of waterproof, shock resistance and heat dissipation under large current.
2)Intelligent capacity guard plate (PCM): adopt SBS intelligent battery management system, make use of advanced capacity measurement principle to calculate battery capacity at any time, send the capacity information to host machine by SMBUS, and provide protective function for rechargeable intelligent battery pack (tend to be lithium ion battery). Because of the chemical characteristics of lithium ion battery, it needs protective functions of overcharging, over discharging, short circuit, over current and over temperature so as to avoid combustion and explosion.
3)LED capacity display panel: LED capacity display light shows the battery capacity by intelligent voltmeter with 20% electricity proportion so as to be efficient and visual for customer’s application.
4)Overcurrent protection (PTC): it is designed for secondary protective function. Restorable PTC fuse has dual functions of overcurrent protection and self-recovery. PTC of the product can prevent high-temperature discharging and unsafe large current.
5)UR18650-4S4P/10Ah/14.8V lithium ion battery pack (SANYO)
6)Waterproof vacuumspecial plug: battery housing adopts vacuum waterproof connector so as to meet customer’s requirement of waterproof.
7)Waterproof LED labelled paper

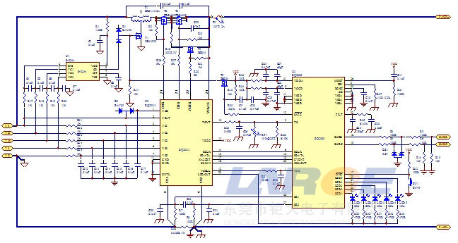
8)Schematic diagram of the design

三、Intelligent battery pictures of detecting instruments:

- Prev Article: Nothing more
- Next Article: 11.1V 5000mAh Backup Power Supply Design Scheme of Flaw Detector
Leave Message
Hottest Categories
- Hottest Industry News
- Latest Industry News
- Recommended For You











